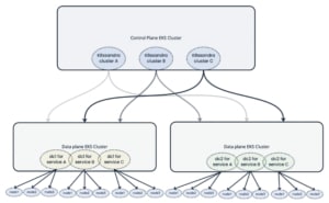
A detailed walkthrough of migrating production K8ssandra (Cassandra on Kubernetes) clusters from legacy EKS clusters to new ones without downtime or data loss. The migration involved creating new K8ssandra clusters, manually replicating system_auth keyspaces, running nodetool rebuild operations across nodes using Temporal

8m read timeFrom engineering.monday.com
Post cover image
Table of contents
Our plan to overcome migrating a stateful workloadCreate a new K8ssandra cluster with one K8ssandra data centerExpanding the cluster with a new data center and safely removing the old onesMigration outcomes and next steps

Sort: