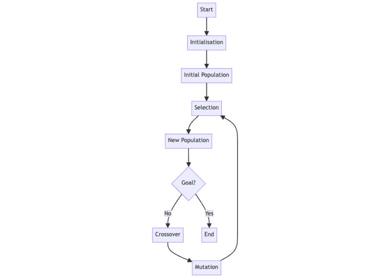
Genetic algorithms mimic natural selection to solve complex problems and optimize solutions. Essential components include fitness functions, selection methods (like roulette wheel and tournament selection), and genetic operations like crossover and mutation. The post details how to implement these steps in Python, providing code snippets for each stage. Understanding these basics enables efficient problem-solving and optimization.

4m read timeFrom kdnuggets.com
Post cover image
Table of contents
Genetic ComponentsSteps To Implement A Genetic AlgorithmWrapping Up

Sort: