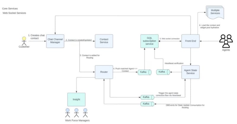
Uber builds a scalable chat using microservices with GraphQL subscriptions and Kafka, replacing the legacy architecture to improve reliability, scalability, and maintainability.
•3m read time• From infoq.com
Sort:
Uber builds a scalable chat using microservices with GraphQL subscriptions and Kafka, replacing the legacy architecture to improve reliability, scalability, and maintainability.
Sort: