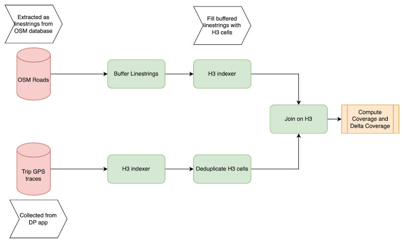
Distance is critical for hyperlocal commerce operations such as food and grocery delivery, impacting various aspects like delivery time estimates and costs. OpenStreetMap (OSM) provides a scalable and cost-effective solution compared to third-party services. However, its crowdsourced nature can lead to data inaccuracies,

9m read time From bytes.swiggy.com
Post cover image
Table of contents
The OSM Distance Service Part 1: Evaluation Metrics and Routing ConfigurationsThe MetricsTerminologiesThe OSM-APLS MetricRouting ConfigurationsReferences

Sort: