The 2024 Machine Learning Engineer RoadMap

This title could be clearer and more informative.Try out Clickbait Shieldfor free (5 uses left this month).

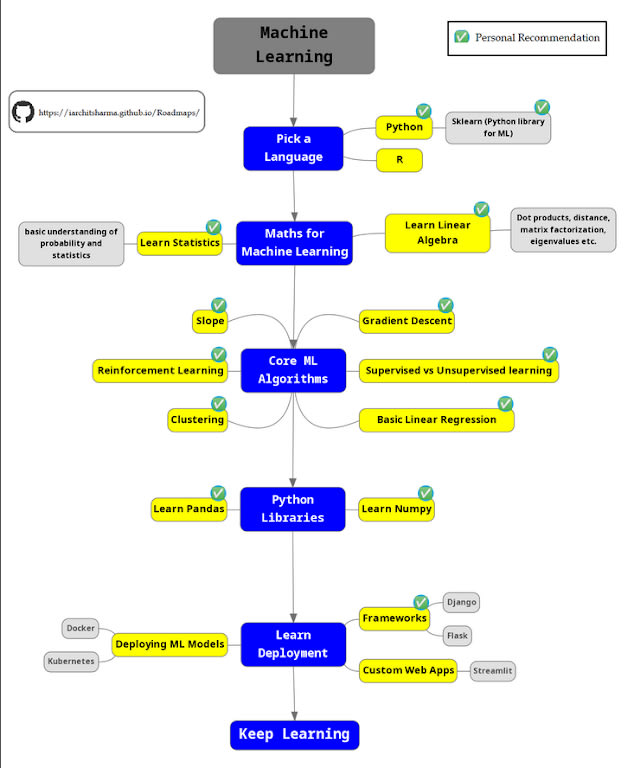
The 2024 Machine Learning Engineer RoadMap offers a comprehensive guide to becoming a professional in the field. Starting with foundational languages like Python and R, it recommends essential courses and libraries such as NumPy, Pandas, and Matplotlib for data pre-processing and visualization. The road map details various types of machine learning techniques, including supervised, unsupervised, and reinforcement learning, with course recommendations for deeper understanding. It emphasizes the growing opportunities in the field and provides a curated set of resources for aspiring engineers.

10m read timeFrom medium.com
Post cover image
Table of contents
The 2024 Machine Learning Engineer RoadMapThe 2024 Machine Learning Engineer RoadMap1. Machine Learning Roadmap Starts with Python and R

Sort: