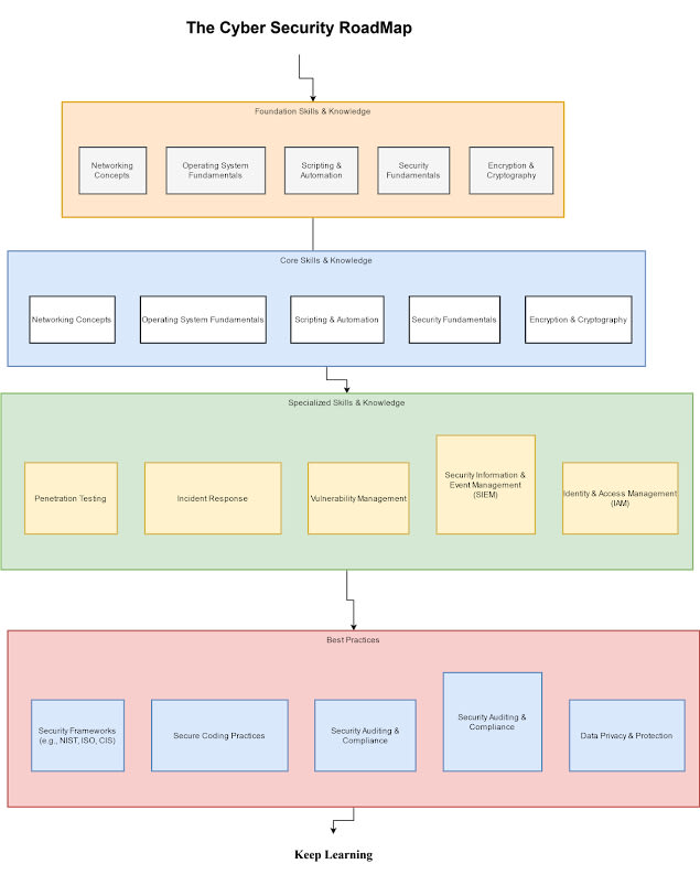
A comprehensive roadmap to becoming a Cyber Security Analyst in 2024. Covers key skills, tools, and knowledge areas. Recommended courses for learning Python, computer networking, and cloud security.

3m read timeFrom medium.com
Post cover image
Table of contents
The 2024 Cyber Security Analyst RoadMapThe 2024 Cyber Security Analyst RoadMap
1 Comment

Sort: