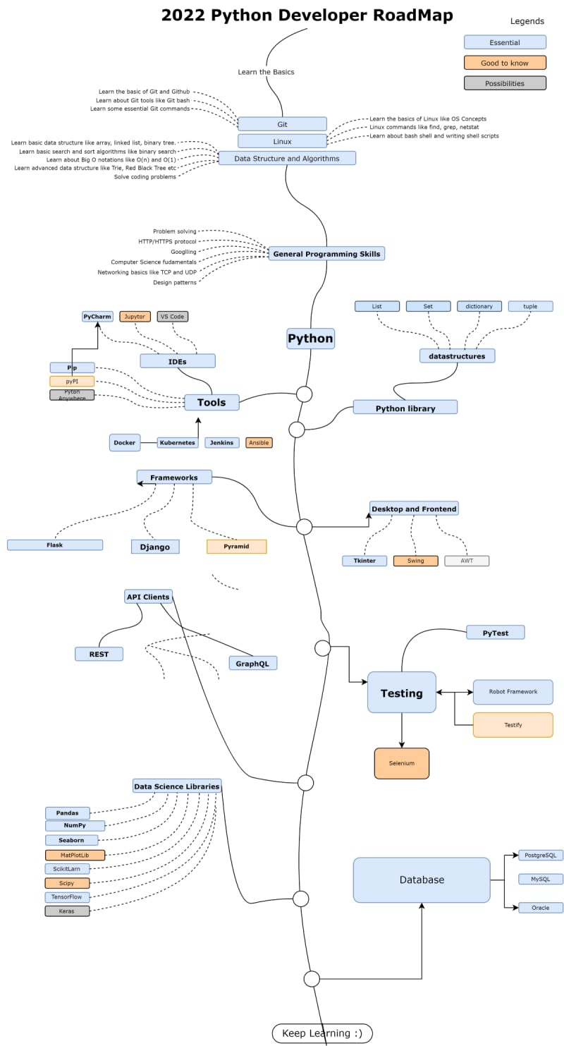
The 2022 Python Programmer RoadMap is an illustrated guide to become a Python Developer in 2022. Python is an open-source language meaning people are constantly collaborating to make it easier to use in every industry.

4m read timeFrom medium.com
Post cover image
Table of contents
The 2022 Python Programmer RoadMapThe 2022 Python Developer Roadmap1. Learn Python2. Frameworks & Libraries
1 Comment

Sort: