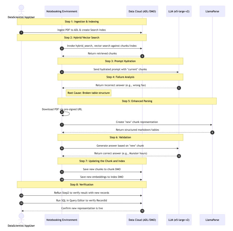
Salesforce's Interactive Data Science team built a query-driven observability platform called Einstein Notebooking to debug Agentforce AI agents in production. Traditional logs and metrics couldn't expose the internal retrieval, chunking, and embedding steps that drive agent responses. By enabling direct Spark DataFrame-based queries against production indexes — including vector, keyword, and hybrid search — engineers can now inspect document chunks, embeddings, and session-level signals in a single notebook environment. A notebook-based inner loop replaced a slow multi-stage deployment workflow requiring 10+ manual steps across 3-4 repositories, cutting investigation times from two weeks to a single day. The system enforces strict security via IAM-backed access, mutual TLS, tenant-scoped contexts, and a gRPC gateway, supporting 600 users across 60+ Agentforce features and datasets exceeding 400 million records.

7m read timeFrom engineering.salesforce.com
Post cover image

Sort: