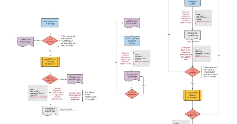
React Router is a fully-featured client and server-side routing library for React, a JavaScript library for building user interfaces. The idea is to simply attach the Location(URL) of the Current Page to the <NavLink/> 's Location Object. As the Location Object of the Login/Logout Page, we can navigate the users back to the Previous Location after Successful Login.

8m read timeFrom mitanshu.hashnode.dev
Post cover image
Table of contents
Project Setup:Goal of the Project:Pre-requisites:Idea:Implementation:Conclusion:

Sort: