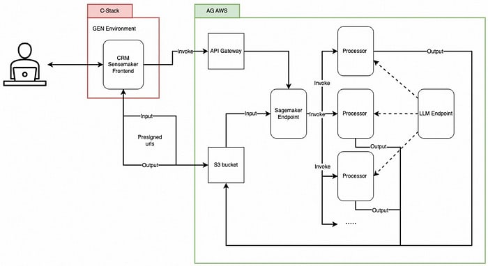
The MOM Forward Deployed Team shares their experience in leveraging Analytics.gov and Container Stack to develop and deploy two end-to-end AI products. Analytics.gov streamlines AI development and deployment for government agencies, while Container Stack provides an integrated platform for containerized applications. The team was able to improve accuracy of job ads classification, enable data-driven policymaking, and facilitate sensemaking of large volumes of documents.

10m read timeFrom medium.com
Post cover image
Table of contents
IntroductionWhat happens after you have a piece of working code?Setting up MOM’s backend on Analytics.govSetting up MOM’s frontend on Container StackBusiness Impact DeliveredWrapping Up

Sort: