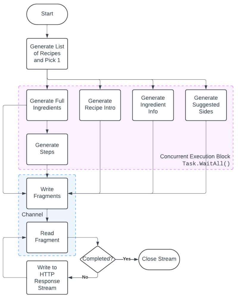
The post discusses the need for higher throughput in LLMs beyond OpenAI's GPT-4 and highlights platforms like Groq.com and Fireworks.ai that provide better throughput. It also explores how .NET 8 SSE and Channels can be used to build novel use cases.

3m read timeFrom itnext.io
Post cover image
Table of contents
IntroMeasuring the DifferenceKicking the Tires with Groq and FireworksGroq.comFireworks.ai

Sort: