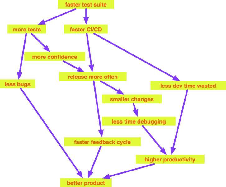
The real value of microservices is not language flexibility, independent scaling, or code organization — it's the ability to test and deploy services independently. Without that capability, splitting a monolith into services adds complexity without the core benefit. The author argues that teams should first establish automated testing and continuous deployment, then split services only when test suite slowness becomes a bottleneck. Common microservice justifications like polyglot stacks or forced modularity are largely marginal benefits.

6m read timeFrom erikbern.com
Post cover image
Table of contents
What’s up with iteration speed!Let’s talk about testing and deploying98% of microservice benefit is being able to test and deploy independentlyOf course, things get harderSome questionable reasons to consider microservicesSummary

Sort: