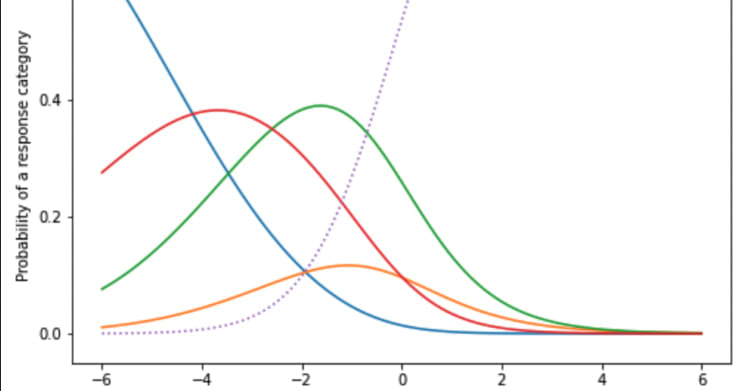
Triplebyte uses multicategorical Item Response Theory (IRT) to score questions. In IRT models, responses are categorized as correct or incorrect, and we model the probability of getting a correct response as a function of underlying skill. The additional categories add granularity to our scoring scale, which translates to more precision in our score estimates.

4m read time From compiler.triplebyte.com
Post cover image

Sort: