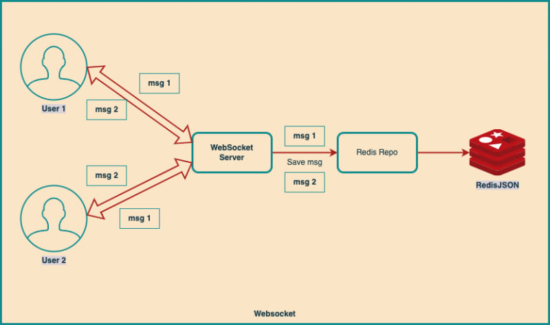
Redis is used to store all user data, chats, contact lists, and many other things. The Chat Application’s name is Kayee. It is slang you will hear in Jabalpur city for what's up!

1m read timeFrom golang.ch
Post cover image
Table of contents
IntroductionArchitecture
1 Comment

Sort: