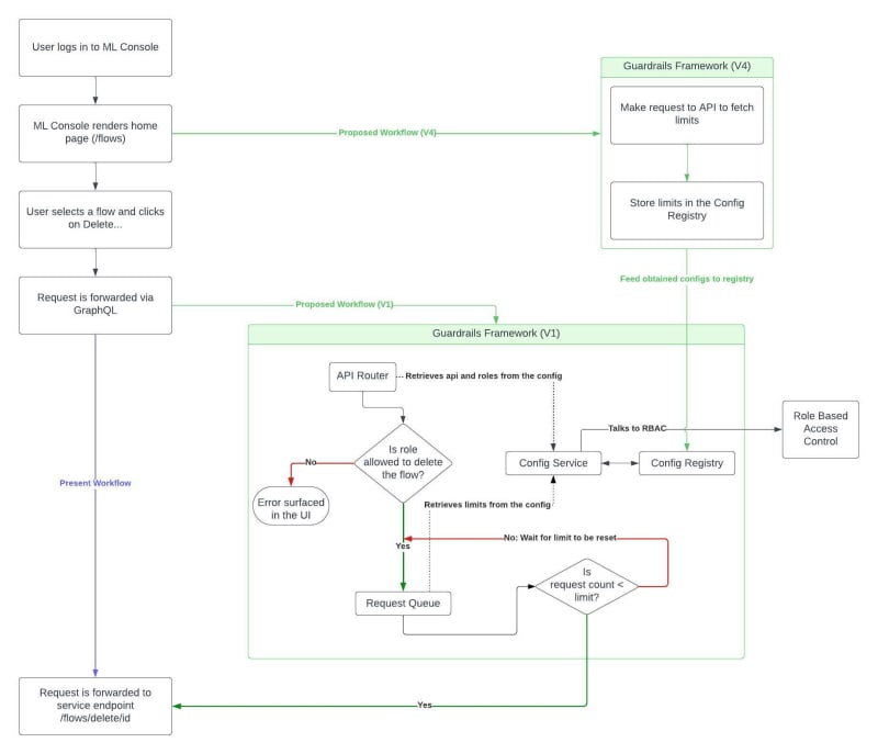
ML Console simplifies AI model lifecycle management, enhances internal developer productivity, addresses challenges in UI development, and solves resource-intensive searching and filtering across millions of records.

6m read timeFrom engineering.salesforce.com
Post cover image

Sort: