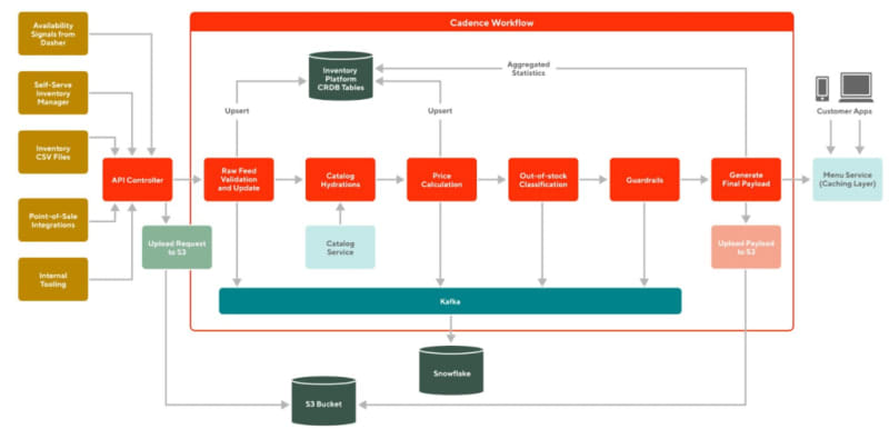
How DoorDash Manages Inventory in Real Time for Hundreds of Thousands of Retailers Plus, how HRT reduced their code tangling issues, optimizing hash tables, the power of two random choices and more. DoorDash built a highly scalable inventory management platform to prevent this from taking place. The platform ingests inventory data from sources like CSV files.

13m read timeFrom blog.quastor.org
Post cover image
Table of contents
How Recommendation Engines WorkHow DoorDash Manages Inventory in Real Time for Hundreds of Thousands of RetailersHow Recommendation Engines WorkTech Snippets
1 Comment

Sort: