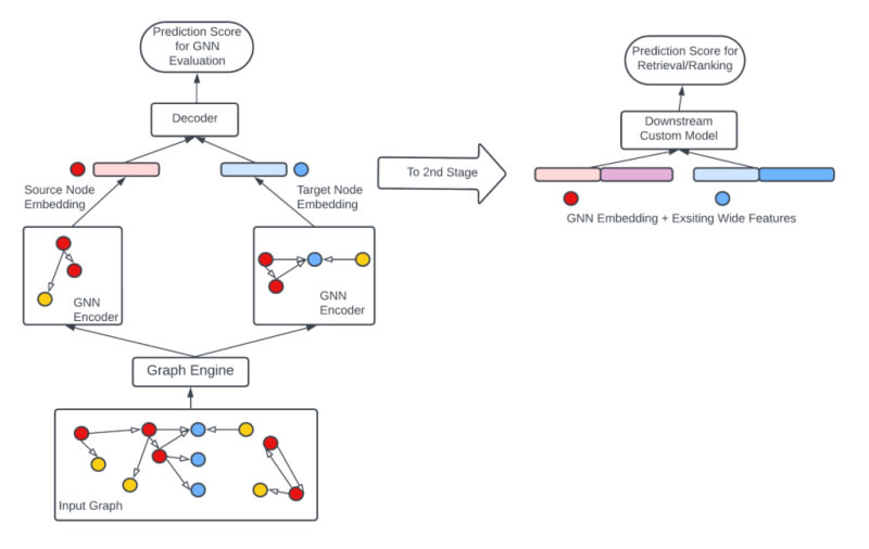
LinkedIn is using data to power skills-based hiring through its feature called Skills Match. The feature connects job seekers and recruiters based on skills by comparing a candidate's profile with the job description. Skills Match prioritizes explicit skill signals and uses specific criteria to boost job skill quality. The threshold for a 'strong' skill match is set at approximately 10% of overall applications. The equitable impact of Skills Match is amplified through the integration of a Graph Neural Network (GNN) model, which improves hiring outcomes, relevance of search results, and brings benefits to underrepresented groups. LinkedIn is continuously working to enhance Skills Match and explore ways to incorporate member feedback and real-time GNN inference.

4m read timeFrom linkedin.com
Post cover image
Table of contents
GNN model servingFuture workAcknowledgements

Sort: