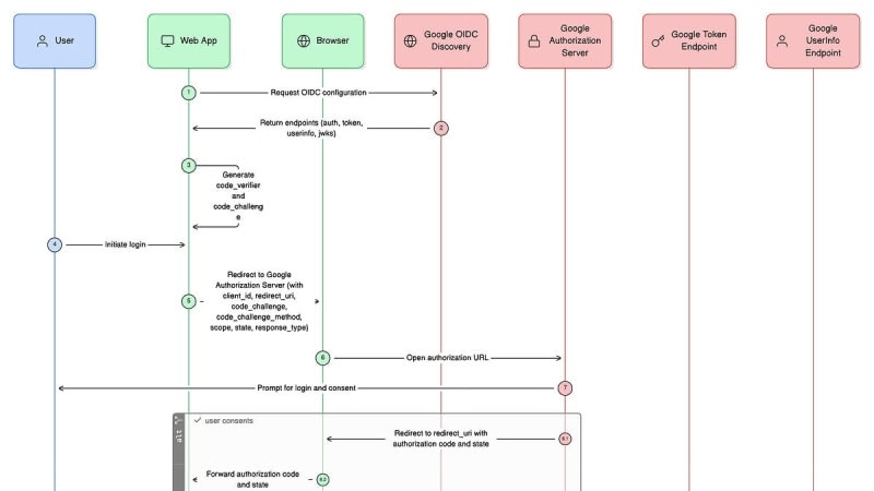
Eraser's new AI integrations let developers generate technical diagrams directly from their IDE without context switching. By installing a simple CLI skill, you can create architecture diagrams, sequence diagrams, flowcharts, and ERDs using natural language prompts. The tool can visualize OAuth flows, reverse-engineer Terraform infrastructure into diagrams, and generate documentation from existing code. While AI-generated diagrams may need minor adjustments, they provide 80-90% of the work instantly, eliminating the tedious manual process of creating technical documentation from scratch.

5m read timeFrom newsletter.systemdesigncodex.com
Post cover image
Table of contents
The SetupHow It WorksTrial 1: Generating OAuth FlowTrial 2: Visualizing Infrastructure (The Terraform Scenario)What I Feel About The AI Integrations?

Sort: