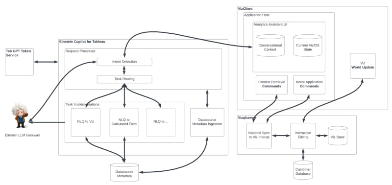
Einstein Copilot for Tableau is an innovative tool that revolutionizes data analysis, making it simpler and more intuitive for users. The AI team's mission is to assist Tableau customers with analytics tasks and provide quick insights for data-driven decision-making. Building the AI infrastructure involved challenges in benchmarking, integrating models, and generating code. The team faces obstacles in accurately interpreting user questions and improving accuracy and efficiency. Collaboration with the Salesforce AI Research team helps improve question relevance and response quality. AI testing and quality assurance are done through benchmarking, cross-testing, and customer feedback.

6m read timeFrom engineering.salesforce.com
Post cover image

Sort: