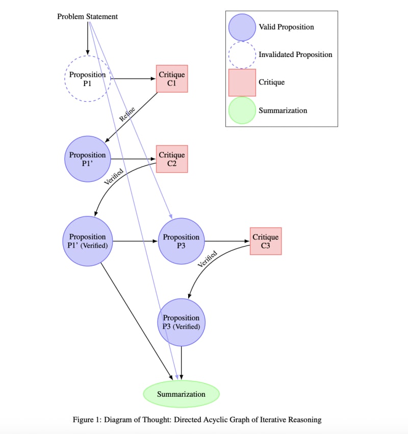
The Diagram of Thought (DoT) framework models iterative reasoning in large language models (LLMs) by constructing a directed acyclic graph (DAG) within a single model. Developed by researchers from Tsinghua University and Shanghai Artificial Intelligence Laboratory, DoT enhances problem-solving by integrating propositions, critiques, refinements, and verifications. This approach ensures logical consistency through Topos theory and improves computational efficiency by eliminating the need for multi-model collaboration. DoT signifies a significant advancement in creating reasoning-specialized models for complex tasks.

4m read timeFrom marktechpost.com
Post cover image

Sort: