DesignGurus.io vs Bugfree.ai: Which One Is Better for Coding Interview Preparation in 2025?
This title could be clearer and more informative.Try out Clickbait Shieldfor free (5 uses left this month).
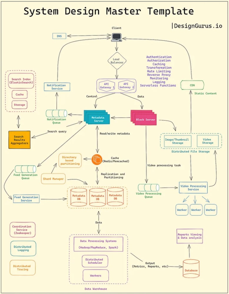
A detailed comparison between DesignGurus.io and Bugfree.ai for coding interview preparation, evaluating course quality, system design coverage, coding practice, mock interviews, and pricing. DesignGurus.io excels in structured learning and system design with lifetime access options, while Bugfree.ai offers AI-powered personalized practice and affordable mock interviews. The choice depends on learning preferences and preparation timeline.
Table of contents
Bugfree.ai or DesignGurus.io? which website is better to prepare for coding interviews?Tech Interview Preparation — System Design, Coding & Behavioral Courses | Design GurusMaster System Design & Behavioral Interviews Like Leetcode1 Comment
Sort: