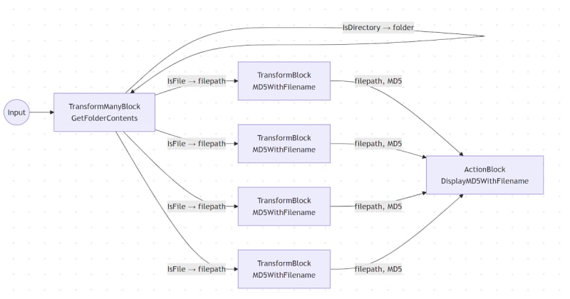
TPL Dataflow enables recursion through graph structure rather than explicit method calls by linking a block's output back to its own input using predicates. A TransformManyBlock can process directory entries, routing subdirectories back to itself while forwarding files to downstream processing blocks. This approach provides

5m read time From bartwullems.blogspot.com
Post cover image
Table of contents
The core ideaHow the recursion actually terminatesWhy not just use a recursive method?

Sort: