Collection
Subscribe
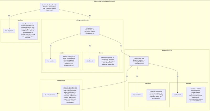
Comparing Advanced Orchestration Frameworks for Large Language Models (LLMs)
#ai
#devtools
#machine-learning
#nlp
Last updated Mar 15
•
2 sources
1 Upvote
Comment
Bookmark
Copy
Sort:
Oldest first
Share your thoughts
Post
Share your thoughts
Post