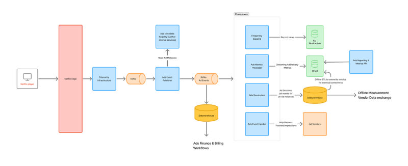
Netflix developed a robust ads event processing pipeline to enhance digital advertising strategies. The system includes components for ad insertion, tracking, and real-time feedback to optimize ad delivery and ensure accurate reporting. Netflix's approach addresses scalability and integration with third-party vendors, leveraging technologies like Apache Kafka and Flink for data processing. The evolution into an in-house advertising platform refines capabilities like frequency capping and sessionization, improving reporting and metrics, and supporting future ad types and strategies.

10m read timeFrom netflixtechblog.com
Post cover image
Table of contents
IntroductionThe Pilot

Sort: