Accelerating JIRA Administration with Snowflake Cortex Code: An AI-Powered Skill for Enterprise Tech
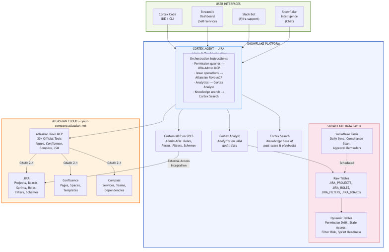
Snowflake's Enterprise Technology team built a JIRA Administration Skill for Snowflake Cortex Code, an AI-powered coding agent, that automates common JIRA admin tasks via natural language. The skill uses a SKILL.md file defining 7+ intents (project creation, permission management, sprint troubleshooting, bulk role assignments), Python scripts calling JIRA's REST API, subagents for parallel diagnostics, and hooks for audit logging. Real-world cases show resolution times dropping from 45–60 minutes to under 5 minutes. The roadmap replaces custom scripts with Atlassian's official Remote MCP Server (Rovo MCP, 30+ tools) and a custom Admin MCP on Snowpark Container Services, while integrating Snowflake Dynamic Tables, Cortex Analyst, Cortex Search, and Streamlit dashboards for proactive monitoring, compliance auditing, and self-service access management.
Table of contents
Core PillarsExtensibility FrameworkThe ProblemScale of ImpactThe Solution: Cortex Code JIRA Administration SkillCurrent CapabilitiesExpanded Feature RoadmapArchitectureGet Abyakta Lenka’s stories in your inboxAtlassian MCP Integration DetailSnowflake Platform Data ArchitectureSnowflake MCP Server Architecture (Custom Admin Tools on SPCS)How It Boosts ProductivityMeasured ImpactReal-World Use CasesSort: