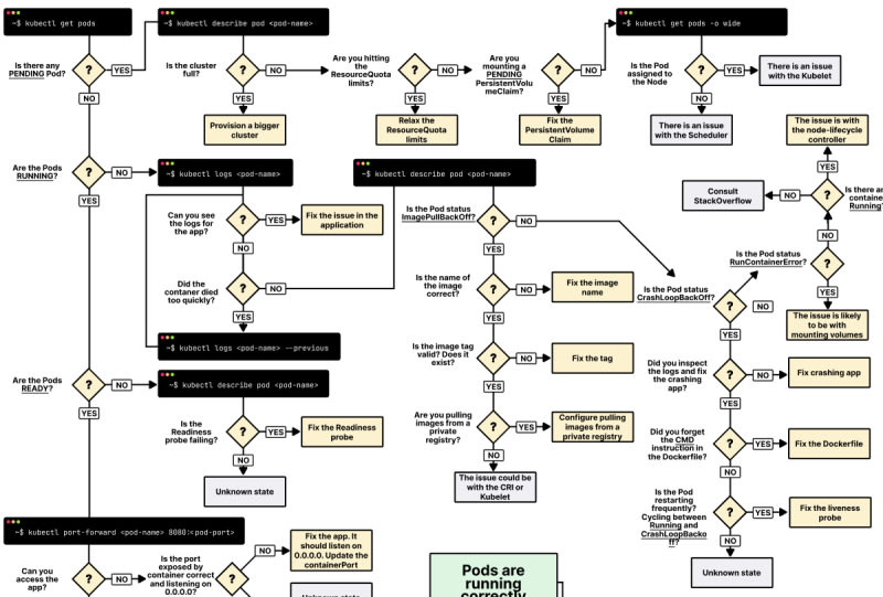
This post provides a visual guide and troubleshooting tips for Kubernetes deployments. It covers the components of a deployment, how to troubleshoot Pods and Services, and debugging Ingress. It offers a step-by-step approach to resolving issues and provides specific commands for troubleshooting.

•13m read time•From learnk8s.io
Post cover image
Table of contents
Connecting Deployment and ServiceConnecting Service and IngressRecap on ports3 steps to troubleshoot Kubernetes deployments1. Troubleshooting PodsCommon Pods errors2. Troubleshooting Services3. Troubleshooting IngressSummary
1 Comment

Sort: