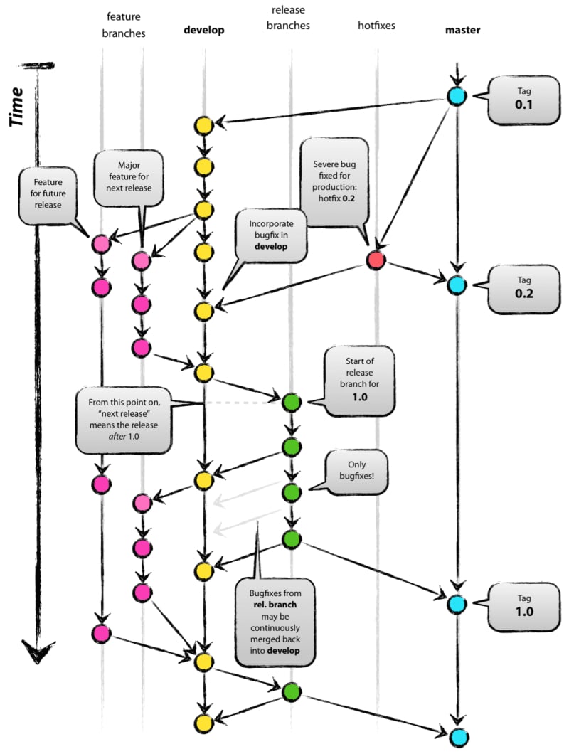
This post presents a successful Git branching model for software development projects. It discusses the main branches, supporting branches (feature, release, and hotfix branches), and the recommended workflow. The post emphasizes the importance of considering contextual factors when choosing a branching strategy.

11m read timeFrom nvie.com
Post cover image
Table of contents
Why git? ¶Decentralized but centralized ¶The main branches ¶Supporting branches ¶Summary ¶Other posts on this blog
3 Comments

Sort: